Creating Memories With Marriott Experiences.
The problem:
This project was designed with the specific goal of creating a user-friendly app for hotel guests, allowing them to easily find enjoyable activities and attractions to explore during their stay at a Marriott hotel.
Live app: activities.marriott.com
Year
2019
Client
Marriott
My Role and Collaborators
-

Mali (Me!)
DESIGNER
-

Rob
PRODUCT MANAGER
-

Katheryn
FRONTEND ENGINEER
-

Karl
BACKEND ENGINEER
-

Jaya
DATA SCIENTIST
-

Jamie
STAKEHOLDER
As a lead product designer, I successfully led comprehensive UX research and produced engaging mobile and desktop prototypes that met user needs. I worked closely with various stakeholders throughout the design process and maintained a continuous feedback loop with the team to ensure alignment and improve the overall design outcomes.
How I came to my proposed solutions?
As the product designer, I embarked on a journey to create new mobile and desktop apps focused on a well-defined design process. The journey began with collaboration with cross-functional teams, including engineers, marketers, and user researchers. Together, they defined the core requirements for the app, such as its primary function and target audience.
The team generated numerous concepts through a series of ideation sessions, exploring various layouts, color schemes, and user flows. By iteratively refining these concepts and incorporating user feedback, the designer arrived at a solution that met the functional requirements and provided a seamless and intuitive user experience.
Success Metrics
The app achieved an impressive average of 42 bookings daily for each of the two hotels involved. This remarkable performance indicates strong demand and user engagement, which is based on the design process and decisions made along the way.
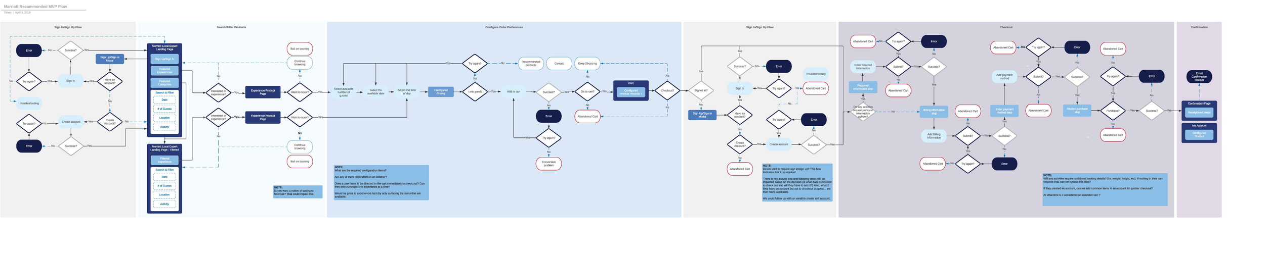
User Flow
The user flow outlined the Happy Path of a Marriott guest as they booked an experience. This exercise helped identify areas of pain-points.
The Things to Do section on Expedia is an excellent resource for finding things to do on your next trip. It's easy to use and has various activities and attractions. To use the Things to Do section, enter your destination and the dates of your trip. Expedia will then display a list of available activities and attractions during your stay. You can filter your search by activity, price, and other criteria. Once you've found an activity or attraction that you're interested in, you can read reviews from other travelers and book it directly through Expedia.
There are over 30,000 Airbnb Experiences available in over 1,000 cities worldwide. Experiences range from cooking classes to dance lessons to food tours. You can even find more offbeat experiences, like learning to play the sitar or taking a cooking class in prison. All Airbnb Experiences are hosted by locals passionate about sharing their knowledge and expertise with others. This means that you're sure to have a unique and authentic experience.
TripAdvisor's Things to Do section lists various activities and attractions in different cities and countries. You can find everything from museums and historical sites to outdoor adventures and shopping. Each activity or attraction on TripAdvisor has a page with information about it, including its location, hours of operation, price, and reviews from other travelers. You can also book many activities and attractions directly through TripAdvisor. The Things to Do section on TripAdvisor is an excellent resource for finding things to do on your next trip. It's easy to use and has various activities and attractions.
Data-Driven Design Decisions
In the process of designing, I carefully looked into various analytic data and trends to methodically test my assumptions along the way. This thorough approach helped ensure that my design choices were well-informed and effective.
Persona Development
For Marriott, I used analytics to spot demographic information about the users. We focused on professionals who are staying in a foreign city and looking for things to do in their free time. We also focused on families that book their vacations ahead of time and are on a fixed budget.
User Testing
I conducted a detailed test of three distinct prototypes, meticulously examining a specific hypothesis regarding the functionality of navigation systems. Our primary goal was to ensure that all activities were easy to locate, even when the user was uncertain about what to search for.